• 认证流程

    经国家批准成立,依照国际认可导则认可并运行的质量认证机构,承担政府授权强制认证和客户委托的合格性认证工作。从1994年开始进行管理体系认证,目前经国家认监委批准,国家认可委认可从事质量管理体系认证工作、环境管理体系认证工作、职业健康安全管理体系认证工作、能源管理体系认证工作和国军标认证工作等。经CNCA批准的机动车辆及安全附件自愿性产品认证共10类;经CNAS认可的标志认证项目共100项。

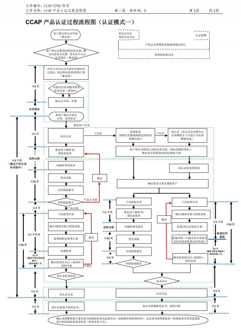
  • CCAP产品认证过程流程图(认证模式一)

    1-768x1055.jpg


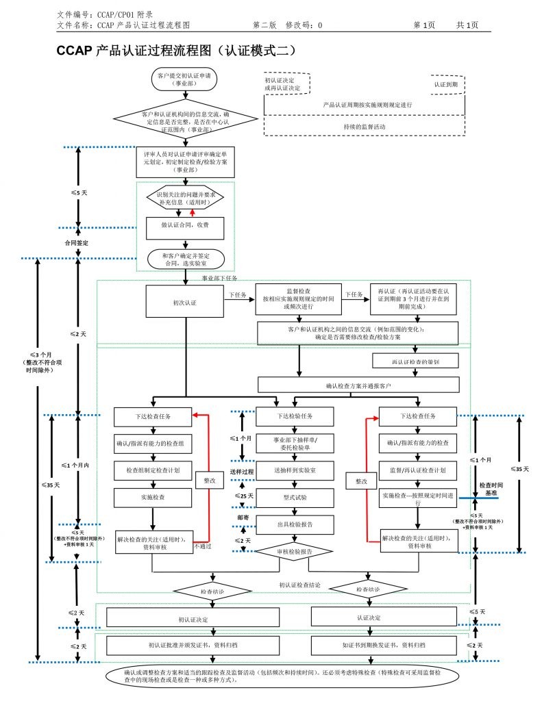
  • CCAP产品认证过程流程图(认证模式二)

    22-791x1024.jpg


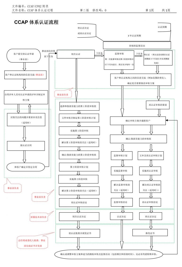
  • CCAP体系认证流程

    33-768x1126.jpg


Baidu
map